红色培训 http://www.cqhonghun.cn/hongsepeixun/ zh-cn Rss Generator By sdcms3.3 biz 井冈山精神八天培训方案 http://www.cqhonghun.cn/peixunxingshi/158.html 专题教学和现场教学内容可根据学员单位需求围绕培训主题自由搭配量身定制培训课程方案


微信图片_20190810143654.png

微信图片_20190810143710.png


]]>
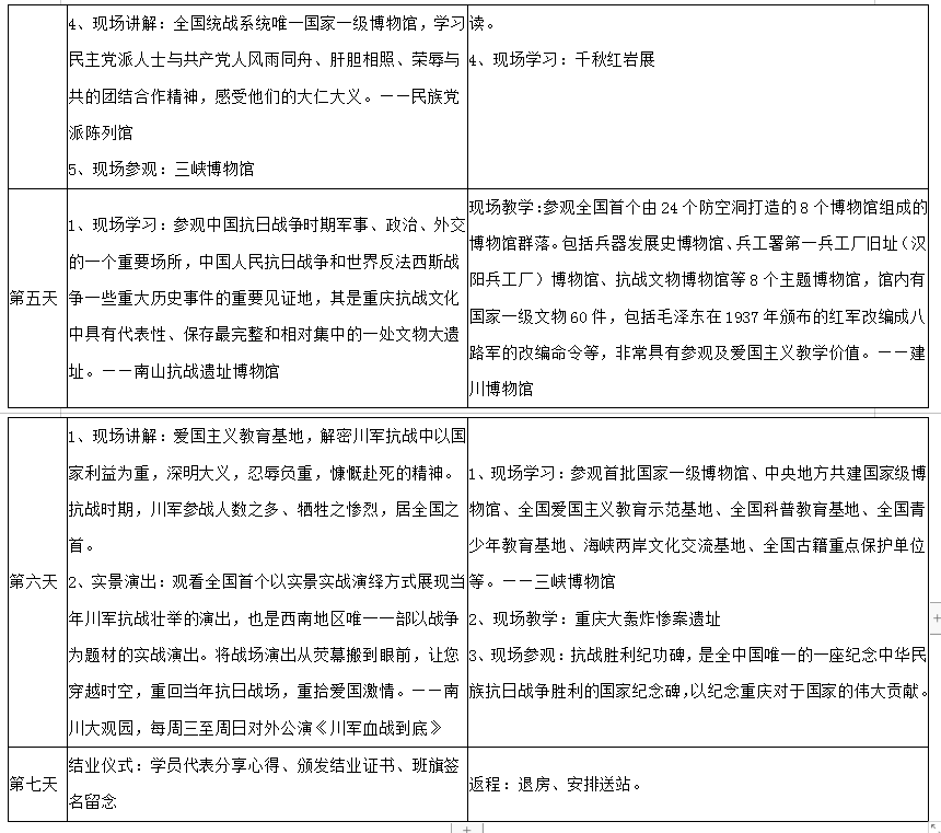
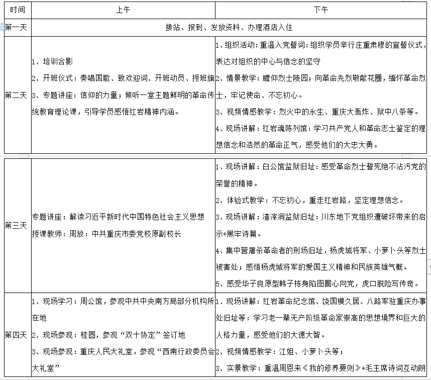
红岩精神七天培训方案 http://www.cqhonghun.cn/peixunkecheng/157.html 专题教学和现场教学内容可根据学员单位需求围绕培训主题自由搭配量身定制培训课程方案

红岩7天1.png

红岩7天2.png


]]>
重庆红色精神教育培训三日活动方案 http://www.cqhonghun.cn/peixunkecheng/49.html ★献礼建国70周年,2019重庆红色旅游专属定制,致敬我的祖国我的党

★重庆经典红色旅游景点:白公馆、渣滓洞、红岩魂陈列馆、八路军驻重庆办事处旧址、周公馆、桂园、重庆人民大礼堂

重庆是红岩精神主要发源地之一。


红岩精神是革命烈士对共产主义信念执著追求的高度概括;是革命先烈坚持真理,改造社会的人生伟大实践;是革命先辈为国家为人民无私奉献的真实写照;同时也是改革开放发展建设过程中不可缺少的一种精神支柱。红岩精神永存!

]]>
重庆市内+广安红岩精神7天党性教育培训方案 http://www.cqhonghun.cn/peixunkecheng/48.html 1903181707114332v.jpg


重庆,一座美丽的山城,有别有韵味的夜景、文明深邃的人文,更是因为它是一座具有光荣革命传统的城市,其中著名的红色旅游代表景点歌乐山、渣滓洞、白公馆、红岩革命纪念馆、重庆人民大礼堂等等,带你深入了解重庆的抗战历史,感受这座城市的深厚文化底蕴

广安红色旅游代表性景点:邓小平故居、华蓥山游击队遗迹、华蓥山游击队纪念馆、红岩英烈蜡像馆

培训方案仅供参考,实际培训方案以签订为准,可根据实际情况定制调整

]]>
重庆5日红岩精神党性学习培训方案 http://www.cqhonghun.cn/peixunkecheng/47.html 重庆红色旅游培训线路亮点:

★安排特色红色教育专题讲座培训:解读狱中八条!

★精选红色景点:白公馆、渣滓洞、重庆三峡博物馆、重庆人民大礼堂、歌乐山烈士陵园、红岩革命纪念馆、中国民主党派历史陈列馆、重庆大轰炸惨案遗址、解放碑、磁器口等!

★安排白公馆、红岩革命纪念馆课堂教学1小时!

培训方案仅供参考,实际培训方案以签订为准,可根据实际情况定制调整

]]>
重庆沙洲坝红色文化培训9条线路 http://www.cqhonghun.cn/peixunkecheng/33.html [内容摘要:红岩魂广场-红岩魂陈列馆-烈士墓-狼犬室-步云桥烈士诗文碑林-白公馆-松林坡-气象台-梅园-渣滓洞-蒋家院子秘密囚室。可游览全国重点文物保护单位——“中美合作所”集中营旧址,了解抗战时期歌乐山革命斗争、国民党军统局、中美合作所相关史实。]

88.jpg

   为让红色文物“活起来”,传颂革命先贤事迹,4月11日,沙坪坝区文化委员会、沙坪坝区旅游发展委员会等在沙区文化委召开红色旅游线新闻发布会,正式推出9条红色旅游线路。


  沙坪坝作为我市集抗战文化、沙磁文化、校园文化等多种文化于一体的文化聚积区,旅游资源丰富。有见证重庆这座英雄之城不屈战斗的抗战旧址,比如,在第二次世界大战中为远东军事战场服务的重要情报基地——气象台;由著名无线电专家冯简一手创办、有“重庆之蛙”之称的中国国际广播电台,抗战期间,许多国外记者将东方战场的战况通过它传回国内、让世界知晓;有张治中、冯玉祥、郭沫若等著名爱国人士的抗战名人旧居、纪念馆等;还有重庆大学、南开中学等学府,在这些地方,不仅有周恩来等老一辈无产阶级革命家演讲、活动过,还聚积马寅初、李四光、何鲁等知名学者在此生活、工作,宣传“文化抗战”。

]]>
重庆干部培训:苏区四天理想信念培训课 http://www.cqhonghun.cn/peixunkecheng/32.html

]]>
重庆爱国主义教育培训【7天】 http://www.cqhonghun.cn/peixunkecheng/31.html 红岩精神谱写的是共产党人矢志不渝的崇高理想,百折不挠的革命斗志,视死如归的献身精神以及共产党人同舟共济的团结精神。通过此次参观学习,大家接受了一次生动的革命传统教育,进一步增强了共产党员的责任感、光荣感和使命感。以下是重庆爱国主义培训7天方案,详情请扫码。

]]>